当前位置:
首页
>
政府信息公开
>
法定主动公开内容
>
公示公告
>
通知公告
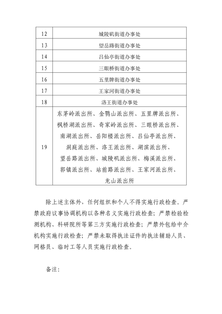
关于公示岳阳楼区行政检查主体的公告第二批
来源:岳阳楼区政府门户网站
2025-06-27
浏览量:
1
|
|
|
|