进入老年模式
退出老年模式
岳阳楼区人力资源和社会保障局
政府信息公开
政府信息公开指南
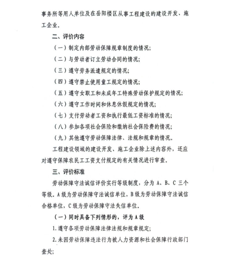
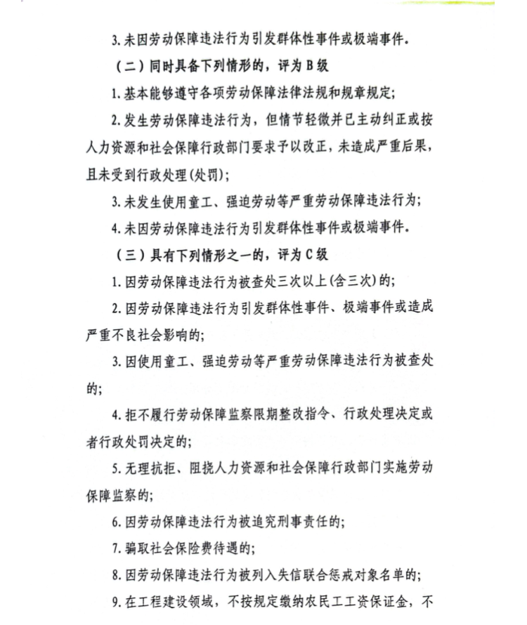
法定主动公开内容
机构概况
规划计划
人事信息
公示公告
社会保障
稳岗就业
财政预决算
行政事业性收费
政府信息公开年报
依 申 请公 开
关于开展2024年度用人单位劳动保障书面审查和守法诚信等级评价工作的通知
来源: 区人力资源和社会保障局
发布时间: 2025-02-28 16:17
浏览次数:
1
附件1:用人单位劳动保障年度书面审查表.docx
附件2:用人单位现场书面审查资料清单.docx
附件3:2024年度书面审查情况统计表(1).pdf