进入老年模式
退出老年模式
岳阳楼区民政局
政府信息公开
政府信息公开指南
法定主动公开内容
机构概况
规划计划
依法行政
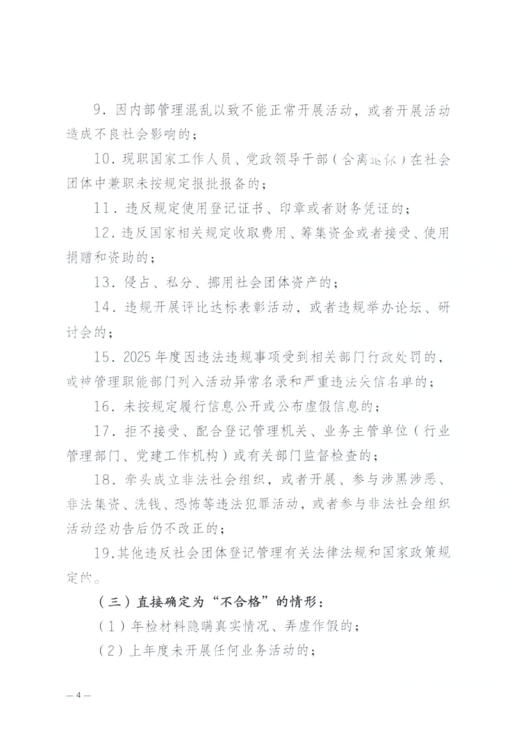
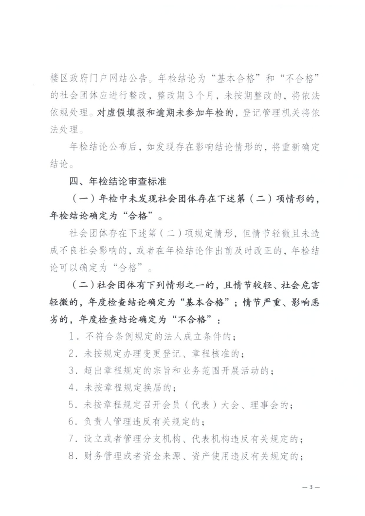
公示公告
社会救助
养老服务
行政许可办理结果
行政处罚、强制
财政预决算
行政事业性收费
政府信息公开年报
依 申 请公 开
岳阳市岳阳楼区民政局 关于开展区辖社会团体2025年度检查工作的通知
来源: 区民政局
发布时间: 2026-02-05 10:23
浏览次数:
1