当前位置:
首页
>
政务公开
>
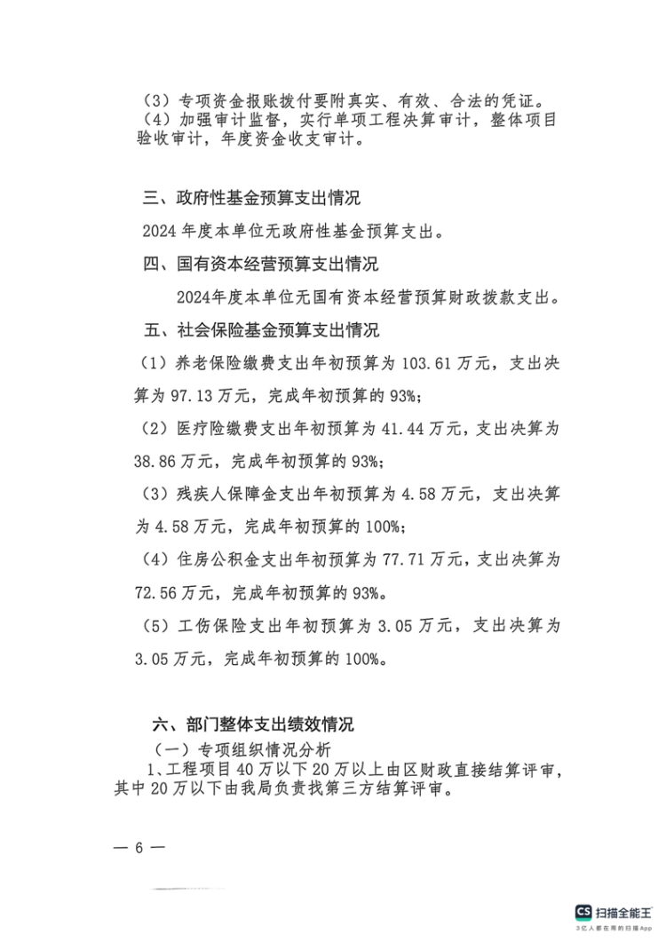
岳阳楼区财政预决算专栏
>
预算绩效管理
>
2025年
>
综合线
>
岳阳市岳阳楼区住房和城乡建设局
2024年度岳阳市岳阳楼区住房和城乡建设局整体支出绩效自评报告
来源:岳阳市岳阳楼区住房和城乡建设局
2025-07-30 08:48