当前位置:
首页
>
政务公开
>
岳阳楼区财政预决算专栏
>
预算绩效管理
>
2025年
>
经建线
>
岳阳市市容环境卫生收费管理所
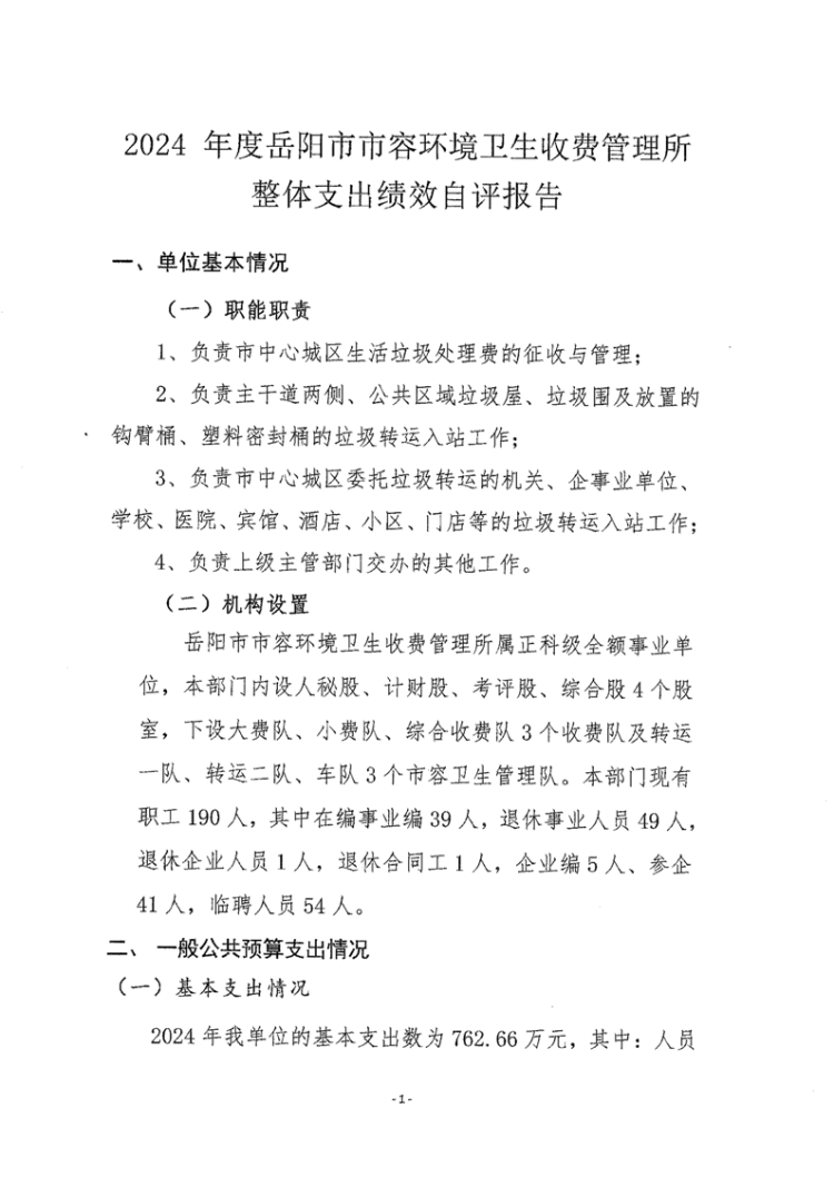
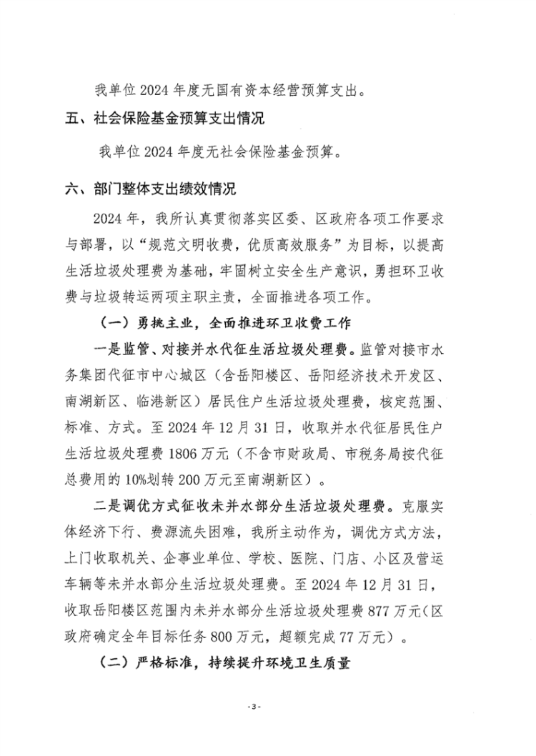
2024年度岳阳市市容环境卫生收费管理所整体支出绩效自评
来源:岳阳市市容环境卫生收费管理所
2025-07-30 11:45