当前位置:
首页
>
政务公开
>
岳阳楼区财政预决算专栏
>
预算绩效管理
>
2025年
>
企财线
>
岳阳市岳阳楼区厂地协作服务中心
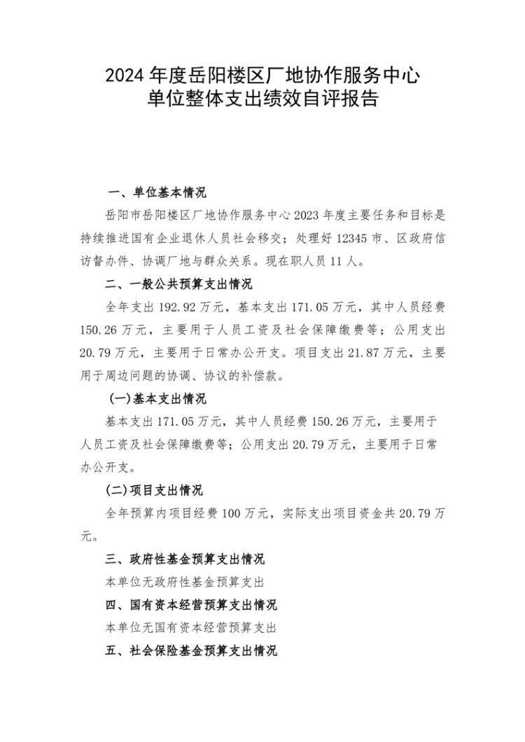
岳阳楼区厂地协作服务中心2024年单位整体支出绩效自评
来源:预算公开
2025-07-30 13:23